兴业证券官网首页登录入口,兴业证券股份有限公司
欧意交易所
2025年12月21日 06:41 1
admin
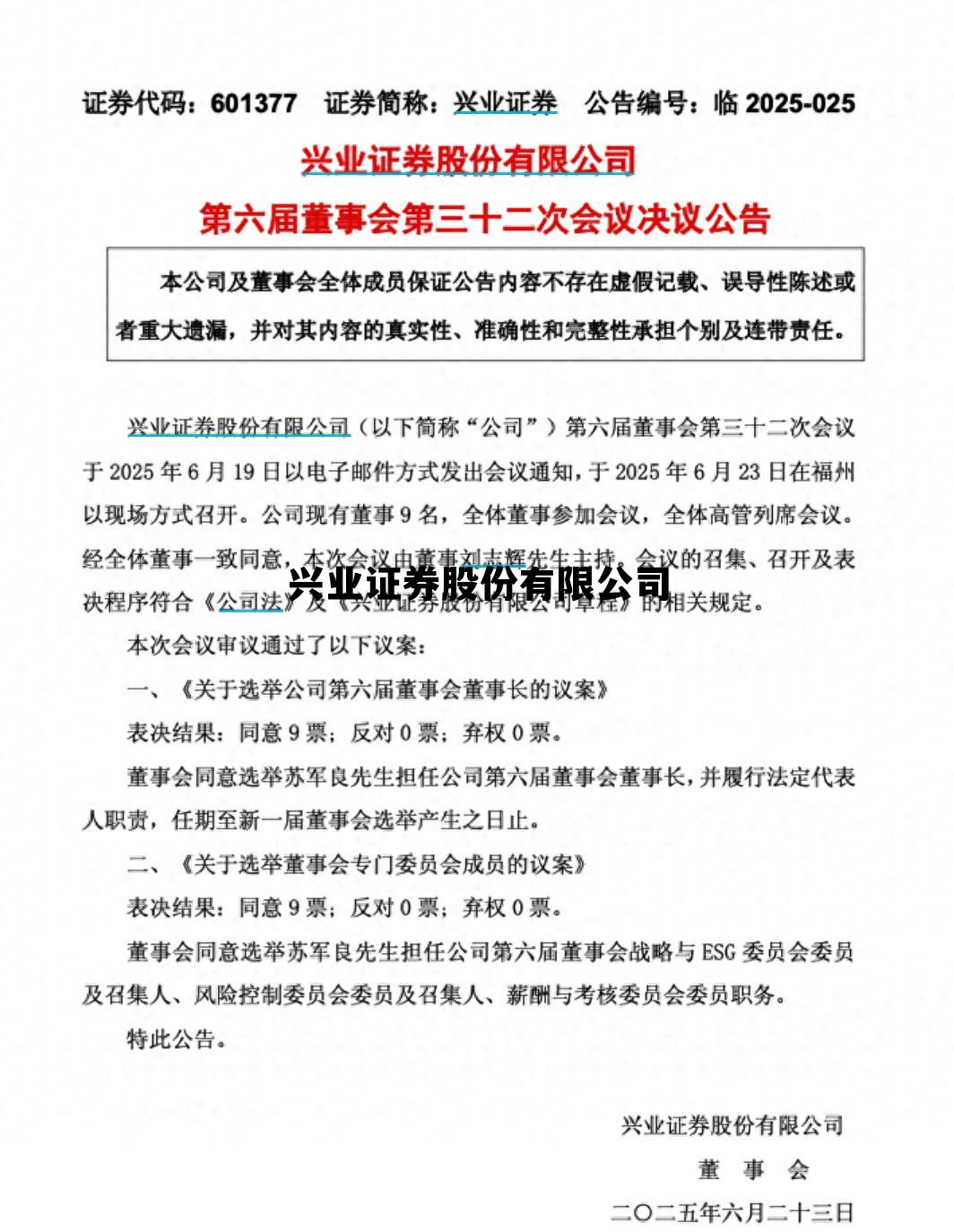
创新类和A类A级券商:公司于2000年改制为兴业证券股份有限公司。公司是创新类券商,并在2010年被评为A类A级券商。福建省财政厅持有公司27.51%兴业证券股份有限公司的股份,是公司的控股股东和实际控制人。公司旗下拥有兴业全球基金、兴业期货、兴业资本和兴证物业等控股子公司,并参股南方基金。
兴业证券(601377)2016-01-08融资融券信息显示兴业证券股份有限公司,兴业证券融资余额3,614,542,737元,融券余额2,851,056元,融资买入额360,896,651元,融资偿还额460,084,007元,融资净买额-99,187,356元,融券余量304,600股,融券卖出量0股,融券偿还量55,000股,融资融券余额3,617,393,793元。兴业证券融资融券详细信息如下表兴业证券股份有限公司:

个股解析:

短期趋势:极度弱势行情中,投资者可暂时观望。
中期趋势:有加速下跌的趋势。
长期趋势:迄今为止,共27家主力机构,持仓量总计24.09亿股,占流通A股46.33%
近期的平均成本为9.33元,股价在成本上方运行。空头行情中,并且有加速下跌的趋势。该股资金方面呈流出状态,投资者请谨慎投资。该公司运营状况尚可,多数机构认为该股长期投资价值较高,投资者可加强关注。
标签: 兴业证券股份有限公司
相关文章

发表评论