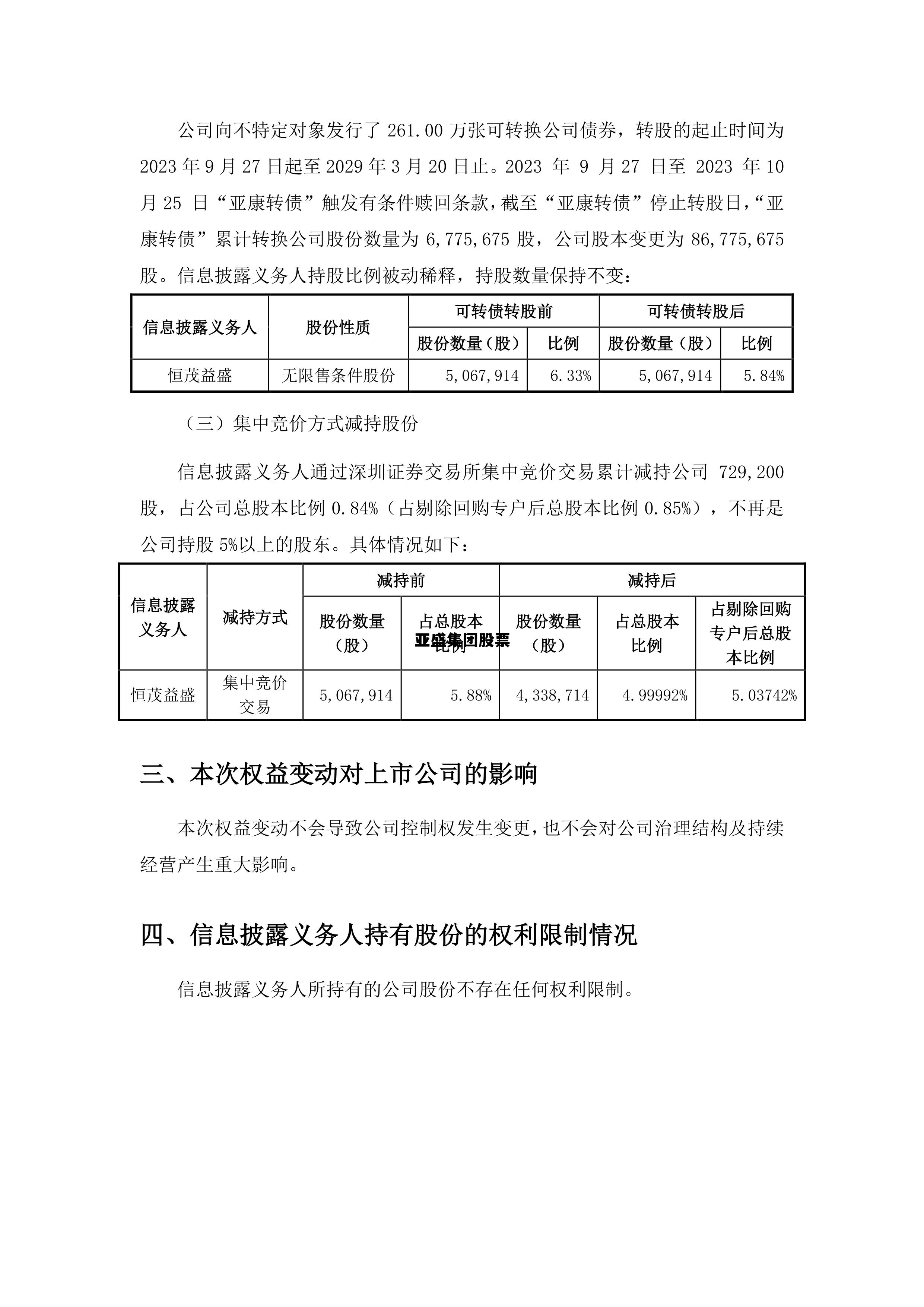
亚盛集团股票价格,亚盛集团股票
1、我国产销量最大亚盛集团股票的“两系”杂交水稻种子公司和西甜瓜种子公司主营种子种苗亚盛集团股票,拥有良种与农产品生产基地,主要面向社会提供多种农作物种子此外,粮食安全亚盛集团股票的龙头股票还包括神农科技亚盛集团中粮工科冰轮环境000811宁波海运苏垦农发农发种业京粮控股亚盛集团股票;不少外资机构已经在悄然布局中国资产上半年,外资持续净流入A股,北向资金净流入规模显著同时,境外机构和个人持有的境内人民币股票资产也在大幅增加这表明外资对中国资产的兴趣正在增强五中国债券市场的吸引力 中国债券收益率仍处于相对较高水平,与海外市场的利差重新拉大加之人民币债券被正式;在旱灾期间,以下这些行业的股票可能会上涨水泵机械行业可以关注利欧股份天一科技林海股份湘电股份等股票这些公司提供的水泵和机械设备在旱灾期间需求量可能会增加,用于灌溉和其亚盛集团股票他抗旱措施节水类行业可以关注新疆天业新农开发和亚盛集团等股票节水技术和设备在旱灾期间尤为重要,这些公司的;粮食安全相关的龙头股票主要包括以下几只1 神农科技 专注于农业科技领域,致力于通过生物技术创新推动农业发展2 北大荒 中国最大最现代化的上市种植公司之一,主要产品包括大米玉米等谷物,拥有庞大的耕地面积和丰富的农业资源3 亚盛集团 在农业种植农产品加工等;中化国际虽然主营业务并非白糖,但因其涉及锂电池等多元化业务,且股价表现与白糖市场有一定的联动性,也被部分投资者纳入白糖概念股范畴量子生物太阳纸业002078醋化股份亚盛集团晨光生物丰原药业000153等这些公司虽然主营业务各异;虽最近四年亏损三年,但节前强势涨停封板,股价报收于426元,总市值2477亿元亚盛集团主营业务包括农作物种植农产品加工等,主要产品有啤酒花牧草等种业公司主要产品为玉米种子,还种植多种中药材公司实控人为甘肃省人民政府国有资产监督管理委员会,2025年4月8日触及涨停板。
2、参股基金持有山东三元生物科技股份有限公司股份,该公司专注于赤藓糖醇的生产5 睿智医药股票益生元低聚果糖低聚半乳糖可作为代糖添加剂6 晨光生物股票代糖产品是从甜叶菊中提取的甜菊糖7 亚盛集团股票参股甘肃普华甜菊糖开发有限公司8 莱茵生物股票002166;中国的农业股包括但不限于以下几只一上海证券交易所上市的农业股 禾嘉股份 亚盛集团* ST九发请注意,ST股票表示该公司存在退市风险 冠农股份* ST中农同样需注意ST标识 敦煌种业 新农开发 万向德农* ST香梨 新赛股份 北大荒。
3、现代农业股票主要包括以下几类1 种植业相关股票 亚盛集团主要从事农业种植农产品加工及农业服务业务,拥有大规模的耕地资源敦煌种业主营业务为种子棉花食用油及果蔬加工等,是农业产业化国家重点龙头企业北大荒主要从事耕地发包经营,以水稻玉米大豆等。
4、近年来,公司股价可能受到大盘走势公司业绩行业趋势等多种因素的影响,出现上涨或下跌的情况投资建议对于甘肃亚盛集团的股票投资,投资者需结合公司的基本面技术面以及市场环境等多方面因素进行综合分析,做出理性的投资决策同时,需注意风险控制,避免盲目跟风或过度交易总结A50指数期货与甘肃;丰乐种业000713合肥丰乐种业股份有限公司是中国种子行业上市公司,实行以种业加农化为主导的大农业战略,具备完整的科研生产加工销售和服务体系,综合实力与规模居中国种子行业前列亚盛集团甘肃亚盛实业集团股份有限公司是以丰富土地资源为基础,集农资服务农作物种植农产品加工。

5、此外,贵人鸟敦煌种业亚盛集团维维股份农发种业新赛股份金健米业嘉华股份东方集团黑芝麻000716新农开发登海种业002041荃银高科神农科技等多只股。

标签: 亚盛集团股票
相关文章

发表评论